← ST-Computer 12 / 1987

News

Aktuelles

Das STAD Weihnachts-Update

Etwa ab Mitte Dezember, also pĂŒnktlich zum Weihnachtsfest, gibt es ein Update des Zeichenprogrammes STAD. Die Version 1.2 bietet einige Neuigkeiten. ZunĂ€chst wird es eine Anpassung an den ATARI Laserdrucker SLM 804 enthalten. Ferner werden Druckerscanner, wie z. B. die, der Firmen Vodisek Elektronik oder WollschlĂ€ger, voll unterstĂŒtzt. Zum Einlesen der Daten wird bei diesen Scannern ein fotoempfindliches Element auf den Druckkopf des jeweiligen Druckers montiert. Das klappt jetzt auch endlich mit den Druckern der NEC Pinwriter Serie P5/P6/P7. Ferner wird es einen besonderen Leckerbissen fĂŒr alle Besitzer von Mega ST’s geben. Es lassen sich jetzt bis zu 100 Bildschirmen benutzen. Die Updates werden direkt vom STAD-Autor Peter Melzer gegen einen Unkostenbeitrag von DM 20,-durchgefĂŒhrt. Ferner sind dann auch die ersten STAD-Set-Disketten mit neuen Motiven erhĂ€ltlich.

Peter Melzer RĂŒtte 10 7861 Wieden

Lassen Sie sich zum Kaiser krönen


Endlich ist es soweit. Das, vom C64 her bekannte Spiel KAISER, ist jetzt ab Anfang Dezember fĂŒr den ST erhĂ€ltlich. Es handelt sich dabei nicht um eine einfache Umsetzung des alten Spiels, nein, es wurde von Grund auf neu programmiert und ist somit mit der Urversion des KAISERs ĂŒberhaupt nicht mehr vergleichbar. Man beginnt das Spiel als Herr von .... im Jahre 1700 und beendet es mit dem eigenen Tod der meistens natĂŒrlicher Art ist. Bestechend ist vor allem die Grafik, die auf dem ST seinesgleichen sucht. Fast jedes Bild enthĂ€lt Animationen. So hoppelt e n Hase ĂŒber das Feld, die MĂ€use fressen das nötige Getreide oder der Stadtschreiber korrigiert die Steuerwerte an einer Tafel. Das MilitĂ€r ist intelligent geworden, d. h. es nimmt jetzt Befehle an, was es zu tun hat und sucht sich seine Gegner. Es stehen als LĂ€nder ca. 240 Bildschirme zur VerfĂŒgung. Hier alles aufzuzĂ€hlen, wĂŒrde den Rahmen sprengen. Zu erwĂ€hnen wĂ€re noch, daß KAISER mit Spielplan (60 * 60cm) und -figuren im Kunstlederetui fĂŒr DM 129,- geliefert wird. Einen kleinen Vorgeschmack gibt das, leider nur schwarzweiße Bild des Spielplans der im Original natĂŒrlich farbig ist.

CCD Eltville Burgstr. 9 6228 Eltville

Fileselector mal anders

Eine neue Fileselektorbox, Àhnlich der in TEMPUS enthaltenen, kann man jetzt in eigenen Programmen nutzen.


Angeboten werden zur Zeit Anpassungen an Megamax C, Digital Research C und Lattice C. Weiter in Vorbereitung sind auch noch GFA BASIC und diverse Assembler. Die Fileselektorbox verwaltet Directories mit bis zu 300 EintrĂ€gen. Sie unterstĂŒtzt die Laufwerke A - P und erlaubt Pfadnamen mit bis zu 150 Zeichen LĂ€nge. Weiterhin lassen sich Dateien umbenennen und neue Ordner einrichten. Sie gibt auf Wunsch, außer dem Namen auch LĂ€nge, Datum und Zeit an. In einer Systeminfo werden Systemdatum, -zeit, freies RAM, freier und gesamter Massenspeicher angezeigt. Sie bietet ferner fĂŒnf Extenderbuttons, von denen vier frei programmierbar sind. Der Preis liegt etwa zwischen DM 35,- und DM 40,—

Armin Bartsch Möwenstr. 5 2893 Butjadingen 1

Neue Festplatten von VORTEX


Unter dem Namen HDplus bringt VORTEX ein neues Festplattenkonzept fĂŒr die ATARI ST Serie auf den Markt. Zum Leistungsumfang gehören ausfĂŒhrliche Hardware-Daten sowie umfangreiche Software-Utilities. VORTEX bietet verschiedene Festplatten mit unterschiedlichen SpeicherkapazitĂ€ten. Diese reichen von 20 MB bis zu 120 MB. Die Festplatten haben einen durchgeschliffenen und gepufferten DMA-Port, so daß bis zu acht Festplatten hintereinander geschaltet werden können. Ein ausfĂŒhrlicher Bericht ĂŒber die HDplus-Festplatte erfolgt in einer unserer nĂ€chsten Ausgaben .

VORTEX Computersysteme GmbH Falterstraße 51-53 7101 Flein bei Heilbronn

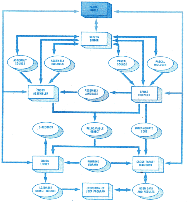
OMEGASOFT PASCAL fĂŒr den ATARI ST

Ein neues PASCAL-System fĂŒr den ATARI ST ist nun erhĂ€ltlich. Das Besondere ist, daß das Omegasoft PASCAL, aufgrund seiner historischen Entwicklung auf verschiedenen Betriebssystem zuhause ist. Die ursprĂŒngliche Entwicklung geschah fĂŒr den Prozessor 6809, ein ’Vetter’ des im ST vertretenen 68000. Das heutige Omegasoft PASCAL gibt es schon in zwei Versionen fĂŒr den ST: unter dem OS9 Betriebssystem und unter TOS. Wir gehen jetzt kurz auf die TOS Version ein.

Zum Standard-Paket gehören außer dem eigentlichen Compiler ein Assembler (der sich stark an die Standards von Motorola anlehnt), ein Linker, ein eigener Editor, ein Debugger, ein Linkage-Creator (Speicherverwaltung des fertigen Programmes), ein Bibliotheks-Verwalter, ein Speicher- und Disk-Monitor, EPROM-UnterstĂŒtzung, eine ’Pascal-Shell’ und ein Kommando-Interpreter CLI.

FĂŒr die Einbindung von GEMDOS-Grafik und AES-Routinen stehen die entsprechenden Prozeduren zur VerfĂŒgung. Omegasoft PASCAL beherrscht, gegenĂŒber dem ISO-Standard, zahlreiche Erweiterungen, wie z. B. modulare Compilation, Bit-Manipulation jeder Art, neue Datentypen einschließlich Longreal (64 bit), Schrift-Operatoren, usw. Trotz dieser professionellen Herkunft und Ausstattung, liegt der Preis fĂŒr das Grundpaket im ATARI-Rahmen: ca. DM 400,-!

BYTE STUDIO BORKEN Buten wall 14 4280 Borken

24-Nadel-Druckkonverter

Seit geraumer Zeit haben sich die 24-Nadel Drucker mit ihrer hervorragenden SchriftqualitĂ€t einen deutlichen Marktanteil verschafft. Leider ist die Zusammenarbeit zwischen Drucker und bestehender Software nicht immer die Beste. Viele Programme ignorieren die Leistung der 24-Nadel Drucker und unterstĂŒtzen nur die 8-Nadel Grafik.


Eine in der Schweiz ansĂ€ssige Computer Firma entwickelte jetzt einen Konverter, der im 8-Nadel-Modus ankommende Grafikdaten an einen 24-Nadel Drucker anpaßt. Der Konverter LUPEFACE 1, der in einem kleinen GehĂ€use geliefert wird, wird zwischen den ATARI ST und einen 24-Nadel Drucker geschaltet.

Der Konverter kostet sFr 239,- und ist im FachgeschÀft oder direkt beim Hersteller zu beziehen.

Fridat SA Grad rue 42 1700 Fribourg

T.i.M, die BuchfĂŒhrung

Wenn Sie Ihre BuchfĂŒhrung selbst erledigen wollen oder nur einen Überblick ĂŒber Einnahmen und Ausgaben benötigen, um dann Ihren Steuerberater aufzusuchen, dann ist T.i.M fĂŒr Sie geeignet.

T.i.M wird jetzt in der Version 1.1 geliefert, die gegenĂŒber der Version 1.0, die von uns in der Juli/August Ausgabe getestet wurde, um vieles erweitert wurde. Die Update Version von T.i.M wird jedem registrierten Besitzer der Version 1.0 kostenlos nach Lieferung der Originaldiskette, der Registrierkarte und eines selbstadressierten, mit DM 2,50 freimachen, Umschlages zugesandt.

C. A. S. H GmbH Schillerstr. 64 89CC Augsburg

BTX-Manager

BTX-Manager ist ein Programm der Firma DREWS EDV + BTX, welches das Betreiben von Bildschirmtext am ATARI ST erlaubt. Der BTX-Manager lĂ€uf auf allen Rechnern der ATARI ST-Serie, die das TOS im ROM haben. Außer dem Rechner benötigt man entweder einen Industrie-Beistelldecoder (Saba, Nordmende, Telefunken, Rafi, etc.), einen BTX-fĂ€higen Akustikkoppler oder einen normalen BTX Anschluß. Zum Lieferumfang gehört ein Interface-Kabel, ein sehr umfangreiches Programm und ein deutsches Handbuch.

DREWS EDV + BTX Bergheimer Str. 134 b 6900 Heidelberg

EASY RIDER, ein Re- und Disassembler

Easy Rider ist ein kombiniertes Re-und Disassembler-Programm fĂŒr den ST. Es ist vollstĂ€ndig in Assembler geschrieben und damit sehr schnell. Sogar compilierte BASIC-Programme werden korrekt reassembliert. Dem Anwender wird mit dem Easy Rider ein Werkzeug in die Hand gegeben, das ihm einerseits Einblicke in die Programmiertechniken verschafft, andererseits aber auch die Möglichkeit bietet, Änderungen an Programmen vornehmen zu können.

Easy Rider wird ab sofort ausgeliefert. Der Preis betrÀgt DM 159,-.

Belkenheid Computertechnik Wellinger Weg 5 a 4513 Beim

CRAFT Shell und Editor fĂŒr den ATARI ST

Ein neuer und sehr leistungsfĂ€higer Command Interpreter und Editor wird fĂŒr den ATARI ST von der niederlĂ€ndischen Firma COMMEDIA angeboten. CRAFT lautet der Name dieses Software-Paketes, das ein mĂ€chtiges Programmierwerkzeug darstellt. Die Shell ist stark UNIX angelehnt und vereinfacht die nötigen Prozeduren bei der Erstellung eines Programmes sehr. Der Editor wird in zwei Versionen geliefert: als Programm und als Desk-Accessory, so daß er immer aufrufbar bereit steht.

COMMEDIA le Looiersdwarsstraat 12 NL-1016 VM Amsterdam

Lischka prÀsentiert ein neues Mikro-Subsystem

Eine neue Floppydisk-Station auf der Basis eines NEC FD 1037A Laufwerks wird von Lischka Datentechnik angeboten. Zu den wesentlichen Leistungsmerkmalen gehören eine stabile Konstruktion, sowie ein ca. 70 cm langes Daten-Rundkabel. Die eingebaute FD 1037A bietet mit seinem Linear-Puls-Motor ein nahezu gerÀuschfreies Arbeiten.

Zur Spannungsversorgung werden 5 Volt bei geringem Energieverbrauch, typisch 1,5 Watt, von einem externen lĂ€ngstgeregeltem Mikro-Steckernetzteil zur VerfĂŒgung gestellt.

Die Floppystation, die komplett mit Betriebsanleitung geliefert wird und eine Garantie von einem halben Jahr hat, kostet DM 369,-.

Lischka Datentechnik Hochstraße 22 4173 Kerken 2